UTRGV / COLLEGE OF ENGINEERING AND COMPUTER SCIENCE / MECHANICAL ENGINEERING DEPARTMENT
TEAM 7: Design of a downhole sensor
for fluid flow and rock characterization
|
SDI Students (L-R) |
á
Jose Ruiz á
Javier Jaramillo á
Jonathan Hernandez á Alfonso Salinas |
|
Faculty Advisor(s) |
á Dr. Pournik |
|
Course Instructors |
á Dr. Noe Vargas Hernandez á Mr. Greg Potter |
WHAT
IS THE PROBLEM WE ARE TRYING TO SOLVE?
WHY
IS THIS PROBLEM IMPORTANT?
LEARN
MORE ABOUT OUR DESIGN PROCESS
Welcome! We
are team # 7 ÒThe Howling Hoggs", Jonathan, Javier, Jose, and Alfonso
worked on this project during the Spring and Fall of 2023. The objective of
this project is to design an apparatus that can penetrate rock formations inside
of an oil well during the exploration phase and give the discovery team
information to back up results from other logging tools. More specifically, we
will be testing for permeability.

The oil
industry is a billion-dollar industry that powers the world. Everything that we
use, plastics, the fuel in our cars, and even the roads that we drive on
utilize oil in some way. Most importantly, around 60% of energy used for the
United States comes from oil and natural gas. For this reason, production wells
are created all the time to have a steady source of fuel. For this reason, it
is critical to know if wells will be productive before any more investment is
put into it. This is where well logging companies come into play where their focus
is to determine the geological and petrophysical properties of oil wells. They
find what type of geology will be encountered, what type of hydrocarbons will
be found, and how productive it will be. The most common way that logging
companies find these attributes is using advanced logging tools that are able to describe the properties of the well.

Logging
tools that are used in wellbores for new oil wells use all sorts of sensors
that find the characteristics of the oil well. Data found in this way is found
indirectly and can be affected by all sorts of factors, such as changing
geology, unexpected fluids, uncalibrated equipment, etc. Logging teams can
detect some of these characteristics directly when pieces of the oil well wall come
up with the ÔmudÕ that is used when drilling, but these pieces must be studied
in a lab to correctly describe them. This can be a lengthy process, from a
couple days to months if the company needs a detailed description of the well.
Our team believes that creating an apparatus that can detect one of these
characteristics will work to verify the rest of the data.

Through
background research, we found some important information to help understand our
goal.
á Sedimentary rocks are the most likely
to hold hydrocarbons
á Pores inside of rocks hold valuable
hydrocarbons. This is the main source of natural gas and oil
á Pores can hold other fluids such as
water and air.
á The amount
of pores in a rock can also be called the porosity,
which is usually described as a percentage.
á The connection between the pores is
called the permeability. The higher the permeability,
the better fluids will flow through the rocks and in turn increasing
production.
á Gas is usually found in the top of reservoirs because of their lower density,
followed by oil then water.

Our team decided to work on the downhole sensor
project as it was a new challenge that we were excited to try. Well logging
tools exist that allow for rock properties to be found in wells. Some of the
properties that they are measuring are:
á Boundaries and thickness of rock formation
á Diameter of the wellbore
á Natural radiation
á Conductivity inside of the wellbore
á Porosity and permeability
Although these tools have worked great for the
oil industry, our team feels that finding one of these characteristics directly
will greatly increase understanding of the wells being created and allow for
companies to know if a well will be productive. The data that our device will
find is going to be able to support the information that logging tools will
provide. We hope that with our device, production of oil wells will be
increased while also decreasing the time it takes for oil wells to be created.



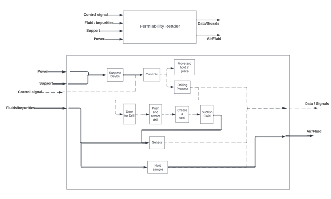
Our team did
research and came out with the functional diagram shown above. We were able to
see that we would be needing a design that would be like existing logging
tools. Our device will have the following characteristics:
á 12 in diameter
á Length that can be adjustable
depending on space restrictions, will be around 3-4 ft
á Retractable drill
á Retractable flow meter
á Stabilizing arms to keep our device
steady as it drills

Using the
functional diagram we found what the subfunctions that
we would need and created solutions for each in our morphological chart. Then
we put our solutions together to create different combinations and see what
would be possible. Some of these ideas were far-fetched, but it helped to just visualize
the direction that we wanted our final prototype to look like.
At the end,
the best combination we saw fit is the one below:
|
Sub Function |
Device |
|
Suspend
Device |
Cables |
|
Hold in Place |
Linear Actuator |
|
Create
Seal |
Rubber
Seal |
|
Push and Retract Drill |
Linear Actuator |
|
Drilling |
Masonry
Drill Bit |
|
Sensor |
Flow/Pressure Meter |
|
Hold
Sample |
Ejection
System |
|
Power Source |
Power Through Cables |
|
Opening
for Drill |
Open Hole |
This was the
best combination as it combined the best and simplest solutions. The linear
actuator would be able to push our drill forward and back in a straight path
while being controlled. Drilling would be done with a gear motor that is able
to deliver enough torque to get through the hard rock that is usually found
inside of an oil well. After all the measuring is done, the fluid would run
through the system and be ejected at the bottom through an open hole.

Initial Drawing of our Design
Our initial
drawing of our final combination allowed us to see how we would space
everything inside of the device.
Once we
defined a clear solution idea (i.e. concept), we
applied our engineering knowledge to transform it into a real product. These
were some of the important design challenges and how we approached each one of
them:
1. Ensure that the drilling motor is going in a direct path towards the outside
wall
-
We
were able to resolve this issue by adding sliders to our
to the drilling motor housing which would help with the torque and also make
sure that the device was following a straight path


Our CAD
drawing shows the housing (red) for the drilling motor on top of the sliders. The actuator (blue) is then attached to the housing
which pushes it forward into the well wall.

This view
shows how the sliders are attached to the housing and shows a clearer view of
where the actuator is attached to the housing.
2. Stabilizing
system should be moving together to ensure that even pressure is applied to the
well walls
- For the
stabilizing system we used two actuators that will activate together and push a
cylindrical wall towards the well wall, this will make the opposite side of the
cylinder, containing the drill opening and measurement devices, be also flush
against the wall

The above CAD
shows the original design, where we had the two actuators at the extremities connected
to the half cylindrical plate. Here we had two holders for the actuators that
would be attached to the main cylinder.
3. Measuring
system must be close to the apparatus wall to allow as much liquid as possible
to enter
- We wanted
to make sure that the liquid would go into the system and figured that the best
way to get accurate readings would be to have the pressure meter first and then
the flow meter. This way the flow meter wouldnÕt alter the readings from the
pressure gauge.

On the CAD
we have the visual representation of what we want both gauges to look like
while connected to tubing. The liquid will be discarded at the bottom after all
the readings have been made.
We found that physical prototyping was very
helpful to increase our understanding of the problem and the feasibility of our
solutions. Our first prototypes were simple but useful and we continued
evolving into more complex ones.
This is our first prototype, it may be simple,
but it helped us understand a general shape for device. It also helps us see
what solutions are functional and how they will fit together once they are all
in the device. The device has very limited dimensions so testing out a way to fit
everything together greatly helped.

First Prototype

First CAD Idea: Side View

Final SDI CAD design: Isometric view
For our
final prototype CAD of SDI we were using rack and
pinion systems as this would allow us to stabilize the system from all four
sides. The same system would be utilized to push the drilling motor forward
into the oil wall. A container at the bottom would have also
been placed to hold the fluid and do more testing on it.
During the
summer and SDII we started to put everything together.
First the
casing:


We were very
fortunate when we found the outside casing of the device. It was a donation
from a generous source and luckily the dimensions of the cylinder fit all the criteria
that we were looking for. Its 12 in in diameter,
steel, and 2 ft in height giving us more than enough space to place all our
components inside.
We sent the casing
to get the appropriate opening for the actuators, drill, and measuring gauges:


The holes in
the back were 1 in in diameter, this allowed the actuators
to come out with the least obstruction. The front 2 holes were 3/8 in to allow
the drill bit to come in and out and also for the
fluid to go into the system. A window was also made to allow us to see the
measurement readings as this will be our way to collect the data.
The
stabilizing system:

The stabilizing
actuators where attached to 4 in x 12 in plates that
will be welded into the side of the cylinder. The use of the plates was decided
as welding it to the cylinder is easier than drilling holes to attach a
fabricated casing. We decided to use pipe straps as this would allow us to
change the actuator if it ever became damaged.
The push and
retract/ drilling system:


The drilling
motor was attached to a housing that gave us more space to add the linear
motion bearings and be placed correctly inside the device. We then ran rods through
the rods that will keep the motor straight when it is being pushed and
retracted.
After
creating the individual components we combined them to
create our final prototype.
This will be how our final product
will look:

Final SDII CAD design: Isometric view

Final SDII CAD design: Side view
Actuators will be placed at opposite
ends of the cylinder ensuring that the whole device would be stabilized evenly.
The slider and motor mechanism were added on the
middle of the cylinder.

Final Prototype
The outside of our prototype is
displayed with all the components added and the stabilizing system in place.
The plates to the left have some play allowing for it to form if the wall is
not perfectly straight.

Inside of device, view of the drilling motor
and sliders
From this view, the components on the
top of the cylinder can be viewed. The drilling motor and one of the
stabilizing actuators is seen. Also, the pressure gauge is in view.

Bottom view of device, bottom stabilizing actuator
Here the bottom actuator is seen that
controls the second half of the stabilizing system. The electronics can also be
seen attached to the side of the wall. Both of the motor
controllers and the Arduino are seen on the side of the cylinder wall.
Upon the
conclusion of the Second Design Iteration (SDII), the team achieved a
commendable level of satisfaction with the project; however, certain facets
necessitate enhancement. The identified areas for improvement encompass:
á
Enhancing
the stability of the electronics subsystem.
á
Incorporating
heat-resistwant features into the internal
electronics components.
á
Reducing
the overall dimensions of the prototype, targeting a size as compact as 4
inches.
á
Integrating
digital sensors capable of providing instantaneous data transmission.
á
Securing
the casing for enhanced protection.
á
Conducting
comprehensive testing procedures to validate and refine our design.
These proposed
upgrades align with our commitment to continuous improvement and the pursuit of
excellence in the refinement of our prototype.
Over the course
of the preceding year, our team has acquired a wealth of new skills while
honing existing ones. A pivotal realization from our experiences underscores
the paramount significance of open communication in the successful execution of
any project. Effective collaboration with team members, ensuring a shared
understanding, has proven instrumental in enhancing overall project
advancement. Key takeaways from our collective learning include:
á
Recognition
that novel ideas are continually forthcoming.
á
Emphasis
on precise measurement to ensure meticulous placement during the construction
phase.
á
Acknowledgment
of the strategic importance of formulating and adhering to a comprehensive
plan.
á
Encouragement
of a proactive approach to seeking assistance when needed.
These insights
contribute not only to our individual professional development but also serve
as valuable guidelines for optimizing our collaborative efforts and achieving
project objectives.
[1] Bonneville, A., Kouzes, R., Yamaoka, J., Lintereur, A., Flygare, J., Varner, G. S., Mostafanezhad, I., Guardincerri,
E., Rowe, C., & Mellors, R. (2022, October 8). Borehole muography of Subsurface Reservoirs.
Penn State. Retrieved February 13, 2023, from
https://pennstate.pure.elsevier.com/en/publications/borehole-muography-of-subsurface-reservoirs
[2] ÒCaliper Logs,Ó PG_EN Home Page. [Online]. Available:
https://homepages.see.leeds.ac.uk/~earpwjg/PG_EN/. [Accessed: 13-Feb-2023].
[3] Elsevier. (n.d.). Fundamentals of Reservoir Engineering. Fundamentals of Reservoir
Engineering, Volume 8 - 1st Edition. Retrieved February 13, 2023, from
https://www.elsevier.com/books/fundamentals-of-reservoir-engineering/dake/978-0-444-41830-2
[4] Google. (n.d.). Google search. Retrieved
February 13, 2023, from
https://www.google.com/search?q=petrophysics%2Bdefinition&sxsrf=AJOqlzVgV6XbnyEpybZd9yM8mlgkrRSE0g%3A1676071587755&ei=o9LmY_S9LeKqqtsPs8iA4AE&ved=0ahUKEwi0m-ycjYz9AhVilWoFHTMkABwQ4dUDCBA&uact=5&oq=petrophysics%2Bdefinition&gs_lcp=Cgxnd3Mtd2l6LXNlcnAQAzIFCAAQgAQyBggAEBYQHjIJCAAQFhAeEPEEMgYIABAWEB4yBQgAEIYDMgUIABCGAzoKCAAQRxDWBBCwAzoHCAAQsAMQQzoNCAAQ5AIQ1gQQsAMYAToPCC4Q1AIQyAMQsAMQQxgCOgQIABBDOgcIABBDEJECOgsIABAWEB4QDxDxBEoECEEYAEoECEYYAVDDBFjoHGDqH2gDcAF4AIABdYgBuAeSAQM5LjKYAQCgAQHIARHAAQHaAQYIARABGAnaAQYIAhABGAg&sclient=gws-wiz-serp#ip=1
[5] Johnson, S. (2019, April 29). Oil & gas are found in what kind of
rocks? Sciencing. Retrieved February 13, 2023, from
https://sciencing.com/oil-gas-are-found-in-what-kind-of-rocks-12731055.html
[6] J. A. Nunn, ÒBorehole Logs,Ó SP and resistivity logs. [Online].
Available: http://www.geol.lsu.edu/Faculty/Nunn/4002_1/Logs.html. [Accessed:
13-Feb-2023].
[7] Lithotrak bulk density and neutron porosity. LithoTrak bulk density and neutron porosity | Baker Hughes.
(n.d.). Retrieved February 13, 2023, from
https://www.bakerhughes.com/evaluation/loggingwhiledrilling-services/lwd-formation-evaluation/lithotrak-bulk-density-and-neutron-porosity
[8] ÒLithoTrak advanced
LWD porosity service - qa.bakerhughes.com.Ó [Online]. Available:
https://qa.bakerhughes.com/sites/bakerhughes/files/2020-09/lithotrak-advanced-lwd-porosity-bro.pdf.
[Accessed: 14-Feb-2023].
[9] Nuclearlog-Gammaray-units. (n.d.). Retrieved February 13, 2023, from
https://www-ig.unil.ch/geophysa/dia41a.htm
[10] Oil
well & borehole logging. Frontier Technology Corporation. (2020,
February 13). Retrieved February 13, 2023, from https://www.frontier-cf252.com/well-logging/
We
went through a meticulous design process to arrive to the final solution. The
information on this page is a summary intended for the public. To learn about
the project details, contact Dr. Noe Vargas Hernandez at noe.vargas@utrgv.edu
Throughout our whole Senior Design I,
the team had help from a lot of people around us. For this reason, we would
like to acknowledge our faculty advisor, Dr. Maysam Pournik, for all the advise that he gave us. We would
also like to thank our teachers, Dr. Noe Vargas and
Mr. Gregory Potter, for their guidance and all the time that they spent with
us. And finally, thank you to all our friends and family for being there for
us.